Instance Verification Kit (IVK)

spin lock @ [47694+46+/linux-3.19-rc1/drivers/usb/gadget/udc/dummy_hcd.c]
Instance Signature: lock

The Matching Pair Graph:


Function Name
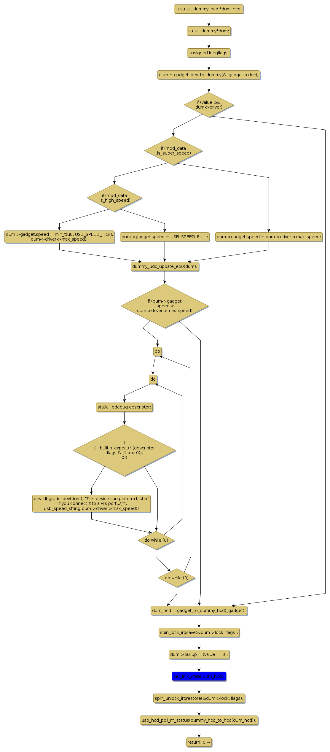
Control Flow Graph (CFG)
Events Flow Graph (EFG)
Source Correspondence
dummy_bus_resume [56776+16+/linux-3.19-rc1/drivers/usb/gadget/udc/dummy_hcd.c]
dummy_bus_suspend [56425+17+/linux-3.19-rc1/drivers/usb/gadget/udc/dummy_hcd.c]
dummy_disable [15525+13+/linux-3.19-rc1/drivers/usb/gadget/udc/dummy_hcd.c]
dummy_hub_control [49564+17+/linux-3.19-rc1/drivers/usb/gadget/udc/dummy_hcd.c]
dummy_hub_status [47536+16+/linux-3.19-rc1/drivers/usb/gadget/udc/dummy_hcd.c]
dummy_pullup [21550+12+/linux-3.19-rc1/drivers/usb/gadget/udc/dummy_hcd.c]
dummy_udc_pm [26224+12+/linux-3.19-rc1/drivers/usb/gadget/udc/dummy_hcd.c]
nuke [6860+4+/linux-3.19-rc1/drivers/usb/gadget/udc/dummy_hcd.c]
set_link_state [9988+14+/linux-3.19-rc1/drivers/usb/gadget/udc/dummy_hcd.c]
stop_activity [7249+13+/linux-3.19-rc1/drivers/usb/gadget/udc/dummy_hcd.c]